3月30日,据媒体报道,南京一位消费者购买今麦郎“手打挂面”后,因未吃出手工面口感质疑产品宣传。对此,今麦郎回应称“手打”仅为注册商标,与手工工艺无关。

据消费者反映,这款今麦郎挂面包装上,“手打挂面” 四字醒目突出,旁边还有“好像妈妈的手打面”宣传语,容易让消费者将“手打”与传统手工制作工艺关联,但包装上“手打”二字右上角有小字体标注了商标的®符号。今麦郎工作人员则回复媒体,“挂面是工业品,车间流水线生产,‘手打’只是名称”。
据天眼查知识产权信息显示,今麦郎食品股份有限公司在2004年到2023年间陆续注册了多个“手打”字样的商标,属于方便食品系列。

值得注意的是,近年来这些玩弄“文字游戏”的“心机商标”层出不穷。比如,
“壹号土”猪肉、白象“多半”袋面、“潘婷3分钟奇迹”护发素……商家利用文字游戏、拆分词汇等手段,让消费者误以为产品具有某种功效或来源,而实际上,引号里的文字并非商品特质,而是商品的名称。
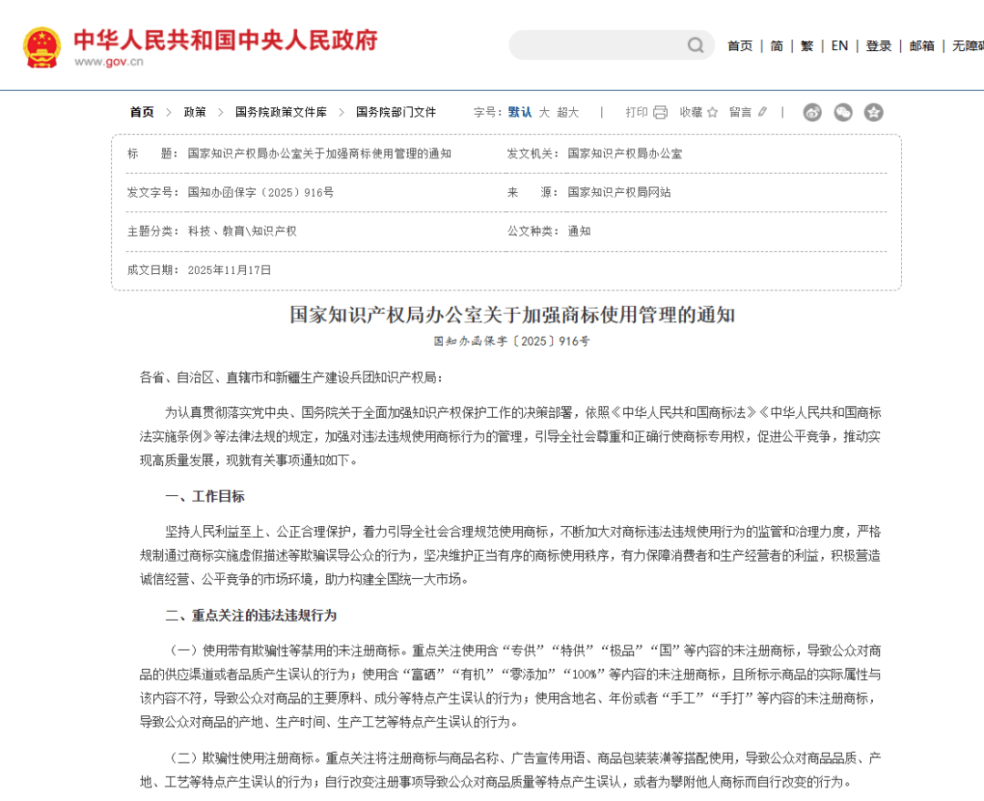
针对这一问题,国家知识产权局专门发布《关于加强商标使用管理的通知》,明确提出要重点治理将注册商标与商品名称、广告宣传用语等搭配使用,导致公众对商品品质、产地、工艺等特点产生误认的行为。正在修订中的《商标法》也将从审查源头、使用监管和处罚力度三方面收紧,大幅压缩这类“心机商标”的生存空间。

消费者在日常购物中应如何避坑?长三角四地消保委(上海市消保委、浙江省消保委、江苏省消保委、安徽省消保委)联合发出提示,建议消费者在分辨“心机商标”时,要注意区分“商标名称”与“产品特性”。购物时不要只被包装上醒目的“大字”吸引,更要耐心审视那些通常字体较小、却承载关键信息的“细部”,如净含量、配料表等能揭示产品真实分量、成分、性能的依据。
山西省消费者权益保护联合会也曾发文提醒,面对商家利用商标与商品名称的模糊边界,以拆分、截取词汇等方式制造误导的情况,消费者可掌握一些避坑技巧识破商标文字陷阱,理性消费。一方面,选购时切勿仅看商标,要重点阅读商品名称、配料表、执行标准等信息,确认产品真实属性。例如某产品标注是“牛肉干”,需确认配料表首位是否为牛肉。同时,认准认证标识,如食品生产许可(SC)、有机认证、绿色食品等,这些标识是产品质量的有力背书。另一方面,消费者要注意保留购物小票、发票、产品包装等消费凭证,一旦发生消费纠纷,便于维权。善用监督渠道:发现疑似误导性商标或虚假宣传行为,可通过当地消保组织或全国12315平台投诉举报。
来源:江苏新闻、南京零距离、新京报、界面新闻、消费日报此前报道
图片:江苏新闻、界面新闻
暴梦川